首页
学校简介
学校简介
师资力量
校园设施
学校荣誉
教育收费公示
德育之窗
德育活动
德育研究
队伍建设
国旗下讲话
班级风采
校园防欺凌
卫生宣传
教育科研
教学活动
课程建设
队伍建设
教学科研
校本培训
教学资源
继教管理
党务工作
党的群众路线
党务公开
党建动态
理论学习
党员风采
支部建设
团队活动
团队建设
先锋团校
社团活动
主题教育
团队荣誉
三礼课堂
工会工作
工会时讯
师德建设
政策法规
健康园地
教工风采
总务后勤
安全保卫
校园环境
后勤服务
特色教育
科技教育
艺术教育
体育教育
特色课堂
国际交流
国际交流
友好学校
外籍教师
国际教育
小学部
校区简介
园丁风采
校园生活
校园公告
您现在的位置:
首页
>
经纶聚焦
经纶聚焦
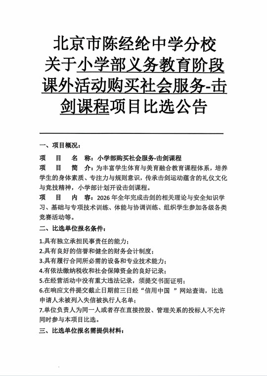
北京市陈经纶中学分校关于小学部义务教育阶段课外活动购买社会服务-击剑课程项目比选公告
发表日期:2026-03-06 来源: 作者:
北京市陈经纶中学分校 版权所有 © 1998-2006 地址:北京市朝阳区望京南湖东园223号 北京市朝阳区望京利泽西街4号院
后台管理
邮政编码:100102 联系电话:010-64775890 友情连接:
中国禁毒展览馆
京ICP备2023006885号